This project is based on the AddressBook-Level3 (AB-3) project created by the SE-EDU initiative
As a result, both the User Guide and the Developer Guide were directly adapted from that of the original AAB-3 project:
Furthermore, the implementation of features listed below are adapted from and/or inspired by AddressBook-Level4 (AB-4):
Refer to the guide Setting up and getting started.
The Architecture Diagram given above explains the high-level design of the App.
Given below is a quick overview of main components and how they interact with each other.
Main components of the architecture
Main (consisting of classes Main and MainApp) is in charge of the app launch and shut down.
The bulk of the app's work is done by the following four components:
UI: The UI of the App.Logic: The command executor.Model: Holds the data of the App in memory.Storage: Reads data from, and writes data to, the hard disk.Commons represents a collection of classes used by multiple other components.
How the architecture components interact with each other
The Sequence Diagram below shows how the components interact with each other for the scenario where the user issues the command delete 1.
Each of the four main components (also shown in the diagram above),
interface with the same name as the Component.{Component Name}Manager class (which follows the corresponding API interface mentioned in the previous point.For example, the Logic component defines its API in the Logic.java interface and implements its functionality using the LogicManager.java class which follows the Logic interface. Other components interact with a given component through its interface rather than the concrete class (reason: to prevent outside component's being coupled to the implementation of a component), as illustrated in the (partial) class diagram below.
The sections below give more details of each component.
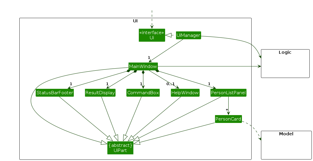
The API of this component is specified in Ui.java
The UI consists of a MainWindow that is made up of parts e.g.CommandBox, ResultDisplay, RecruitListPanel, StatusBarFooter etc. All these, including the MainWindow, inherit from the abstract UiPart class which captures the commonalities between classes that represent parts of the visible GUI.
The UI component uses the JavaFx UI framework. The layout of these UI parts are defined in matching .fxml files that are in the src/main/resources/view folder. For example, the layout of the MainWindow is specified in MainWindow.fxml
The UI component,
Logic component.Model data so that the UI can be updated with the modified data.Logic component, because the UI relies on the Logic to execute commands.Model component, as it displays Recruit object residing in the Model.API : Logic.java
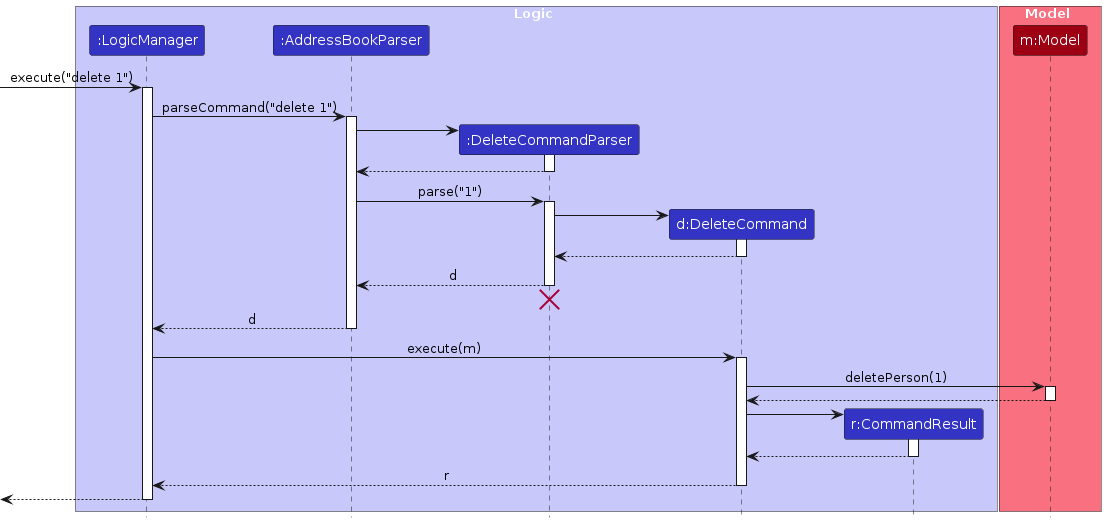
Here's a (partial) class diagram of the Logic component:
The sequence diagram below illustrates the interactions within the Logic component, taking execute("delete 1") API call as an example.
Note: The lifeline for DeleteCommandParser should end at the destroy marker (X) but due to a limitation of PlantUML, the lifeline continues till the end of diagram.
How the Logic component works:
Logic is called upon to execute a command, it is passed to an AddressBookParser object which in turn creates a parser that matches the command (e.g., DeleteCommandParser) and uses it to parse the command.Command object (more precisely, an object of one of its subclasses e.g., DeleteCommand) which is executed by the LogicManager.Model when it is executed (e.g. to delete a recruit).Model) to achieve.CommandResult object which is returned back from Logic.Here are the other classes in Logic (omitted from the class diagram above) that are used for parsing a user command:
How the parsing works:
AddressBookParser class creates an XYZCommandParser (XYZ is a placeholder for the specific command name e.g., AddCommandParser) which uses the other classes shown above to parse the user command and create a XYZCommand object (e.g., AddCommand) which the AddressBookParser returns back as a Command object.XYZCommandParser classes (e.g., AddCommandParser, DeleteCommandParser, ...) inherit from the Parser interface so that they can be treated similarly where possible e.g, during testing.API : Model.java
The Model component,
Recruit objects (which are contained in a UniqueRecruitList object).Recruit objects (e.g., results of a search query) as a separate filtered list which is exposed to outsiders as an unmodifiable ObservableList<Recruit> that can be 'observed' e.g. the UI can be bound to this list so that the UI automatically updates when the data in the list change.UserPref object that represents the user’s preferences. This is exposed to the outside as a ReadOnlyUserPref objects.Model represents data entities of the domain, they should make sense on their own without depending on other components)Note: An alternative (arguably, a more OOP) model is given below. It has a Tag list in the AddressBook, which Recruit references. This allows AddressBook to only require one Tag object per unique tag, instead of each Recruit needing their own Tag objects.

API : Storage.java
The Storage component,
AddressBookStorage and UserPrefStorage, which means it can be treated as either one (if only the functionality of only one is needed).Model component (because the Storage component's job is to save/retrieve objects that belong to the Model)Classes used by multiple components are in the seedu.address.commons package.
This section describes some noteworthy details on how certain features are implemented.
The undo/redo mechanism is facilitated by VersionedAddressBook. It extends AddressBook with an undo/redo history, stored internally as an addressBookStateList and currentStatePointer. Additionally, it implements the following operations:
VersionedAddressBook#commit() — Saves the current address book state in its history.VersionedAddressBook#undo() — Restores the previous address book state from its history.VersionedAddressBook#redo() — Restores a previously undone address book state from its history.These operations are exposed in the Model interface as Model#commitAddressBook(), Model#undoAddressBook() and Model#redoAddressBook() respectively.
Given below is an example usage scenario and how the undo/redo mechanism behaves at each step.
Step 1. The user launches the application for the first time. The VersionedAddressBook will be initialized with the initial address book state, and the currentStatePointer pointing to that single address book state.
Step 2. The user executes delete 5 command to delete the 5th recruit in the address book. The delete command calls Model#commitAddressBook(), causing the modified state of the address book after the delete 5 command executes to be saved in the addressBookStateList, and the currentStatePointer is shifted to the newly inserted address book state.
Step 3. The user executes add n/David … to add a new recruit. The add command also calls Model#commitAddressBook(), causing another modified address book state to be saved into the addressBookStateList.
Note: If a command fails its execution, it will not call Model#commitAddressBook(), so the address book state will not be saved into the addressBookStateList.
Step 4. The user now decides that adding the recruit was a mistake, and decides to undo that action by executing the undo command. The undo command will call Model#undoAddressBook(), which will shift the currentStatePointer once to the left, pointing it to the previous address book state, and restores the address book to that state.
Note: If the currentStatePointer is at index 0, pointing to the initial AddressBook state, then there are no previous AddressBook states to restore. The undo command uses Model#canUndoAddressBook() to check if this is the case. If so, it will return an error to the user rather
than attempting to perform the undo.
The following sequence diagram shows how an undo operation goes through the Logic component:
Note: The lifeline for UndoCommand should end at the destroy marker (X) but due to a limitation of PlantUML, the lifeline reaches the end of diagram.
Similarly, how an undo operation goes through the Model component is shown below:
The redo command does the opposite — it calls Model#redoAddressBook(), which shifts the currentStatePointer once to the right, pointing to the previously undone state, and restores the address book to that state.
Note: If the currentStatePointer is at index addressBookStateList.size() - 1, pointing to the latest address book state, then there are no undone AddressBook states to restore. The redo command uses Model#canRedoAddressBook() to check if this is the case. If so, it will return an error to the user rather than attempting to perform the redo.
Step 5. The user then decides to execute the command list. Commands that do not modify the address book, such as list, will usually not call Model#commitAddressBook(), Model#undoAddressBook() or Model#redoAddressBook(). Thus, the addressBookStateList remains unchanged.
Step 6. The user executes clear, which calls Model#commitAddressBook(). Since the currentStatePointer is not pointing at the end of the addressBookStateList, all address book states after the currentStatePointer will be purged. Reason: It no longer makes sense to redo the add n/David … command. This is the behavior that most modern desktop applications follow.
The following activity diagram summarizes what happens when a user executes a new command:
Aspect: How undo & redo executes:
Alternative 1 (current choice): Saves the entire address book.
Alternative 2: Individual command knows how to undo/redo by itself.
delete, just save the recruit being deleted).Target user profile:
Value proposition: Provide a lightweight and flexible solution for recruiters to efficiently manage a network of global talents, optimised for both CLI and GUI usage.
Priorities: High (must have) - * * *, Medium (nice to have) - * *, Low (unlikely to have) - *
| Priority | As a … | I want to … | So that I can… |
|---|---|---|---|
* * * | recruiter | add details of a potential recruit | refer to the various contact information for my hiring purposes |
* * * | recruiter | edit contact details of a potential recruit | |
* * * | recruiter | delete a contact of a potential recruit | remove details of an uninterested recruit and comply to PDPA |
* * * | recruiter | view contact details of a potential recruit | contact them |
* * * | recruiter | find a potential recruit's contact by their (partial) names | quickly view contact details of a recruit with a particular name |
* * * | clumsy recruiter | I can undo an accidental delete and edit | recover the contact details of potential hire due to accidental edit and deletion |
* * * | new user | know what functions are available | easily know what to type to achieve my desired outcome |
* * | old-fashioned recruiter | type commands to use this app | improve my efficiency of using this address book by 100.5% |
* * | recruiter | add a skill/interest tag | filter by talents/skills when searching |
* * | recruiter who can only speak 1 language | view candidate's data in multiple languages | effectively hire talent from multiple countries / nationalities |
* * | recruiter | archive old applications | talent pool remains relevant and up-to-date |
* * | recruiter for multinational company | I can add names of a potential hire in multiple languages | colleagues in different locations can use localised names |
* * | data-centric recruiter | import and export candidate's data to external files (e.g., Excel) | share among colleagues |
* * | recruiter | filtering feature for recruits | filter by parameters of interest (e.g., skills, location, role) |
* * | impatient recruiter | save frequently used queries | quickly access my frequently accessed commands |
* * | tidy recruiter | group recruits together | easily manage different groups of potential recruits |
* * | recruiter | sort contacts by multiple fields (name, phone, email, address) in ascending or descending order | organize and find contacts efficiently based on different criteria |
* | paranoid recruiter | create backups of my contact list | easily recover data in case of potential data corruption |
* | recruiter | automatically cluster users based on similarity | easily filter and choose recruits based on the specific role that I am trying to fill |
* | busy recruiter | automatically parse users' resumes | easily extract user details for viewing |
For all use cases below, the System is TalentNexus and the Actor is the user, unless specified otherwise.
MSS
User creates a recruit with the required parameters.
System shows success message and the details of the newly created recruit.
Use case ends.
Extensions
1a. TalentNexus detects an invalid parameter.
Use case ends.
1b. TalentNexus detects missing required parameter(s).
Use case ends.
MSS
Use case ends.
Extensions
1a. TalentNexus finds no recruit with the given UUID.
Use case ends.
1b. TalentNexus detects that an invalid UUID is given.
Use case ends.
MSS
Use case ends.
Extensions
1a. TalentNexus finds no recruit matching the search parameter.
Use case ends.
1b. TalentNexus detects that an invalid search parameter.
Use case ends.
MSS
Use case ends.
Extensions
1a. TalentNexus finds no recruit with the given UUID.
Use case ends.
1b. TalentNexus detects that the modification removes all contact parameters.
Use case ends.
1c. TalentNexus detects illegal parameter combinations.
Use case ends.
MSS
Use case ends.
MSS
Use case ends.
Extensions
1a. TalentNexus finds no last performed operation.
Use case ends.
MSS
Use case ends.
MSS
Use case ends.
Extensions
1a. TalentNexus detects an invalid sort field.
Use case ends.
1b. TalentNexus detects an invalid sort order.
Use case ends.
1c. User does not specify any sort field.
Use case resumes from step 3.
MSS
list)Use case ends.
Extensions
1a. The Recruit with the provided UUID/Index is already archived
Use case ends.
1b. TalentNexus detects that an invalid UUID/Index is given.
Use case ends.
17 or above installed.java.util.UUID library which allows us to assign a unique identifying ID to each recruit.Given below are instructions to test the app manually.
Note: These instructions only provide a starting point for testers to work on; testers are expected to do more exploratory testing.
Initial launch
Download the jar file and copy into an empty folder
Double-click the jar file. If you are unable to run the jar file by double-clicking it, open your terminal, cd into the folder where TalentNexus.jar is saved in, and then run the command java -jar TalentNexus.json.
Expected: Shows the GUI with a set of sample contacts.
Saving window preferences
Resize the window to an optimum size. Move the window to a different location. Close the window.
Re-launch the app by double-clicking the jar file.
Expected: The most recent window size and location is retained.
Deleting a recruit while all recruits are being shown
Prerequisites: Ensure you start the application with fresh sample data. List all recruits using the list command. There exists multiple recruits in the list. Perform the following test cases sequentially.
Test case: delete 0
Expected: No recruit is deleted. Error details shown in the status message.
Test case: delete 1
Expected: First recruit named "Alex Yeoh" is deleted from the list. Details of the deleted contact shown in the status message.
Test case: Copy the UUID of the recruit "Bernice Yu" by clicking on the copy button besides this recruit's UUID. Execute delete <BERNICE_UUID>, replacing <BERNICE_UUID> with the actual UUID of this recruit by pasting it.
Expected: Recruit "Bernice Yu" with UUID <BERNICE_UUID> is deleted from the list. Details of the deleted contact shown in the status message.
Test case: delete
Expected: error message stating that command format is invalid, together with information about the usage of the delete command is shown.
Note: To start the application with fresh sample data, simply delete the data folder in the directory where TalentNexus.jar is run from.
Exporting recruits using the default path
Prerequisites: Ensure the default export path is set in preferences.json.
Test case: export
Expected: A .csv file containing all recruits is created in the default export path.
Exporting recruits to a specified path
Ensure the target directory exists and is writable.
Test case: export C:\data\recruits.csv
Expected: A file recruits.csv created at C:\data\recruits.csv.
Sorting recruits by a single field
Prerequisites: List all recruits using the list command. Multiple recruits exist in the list with varying names, phones, emails, and addresses.
Test case: sort
Expected: All recruits are sorted by name in ascending order (A-Z). Success message shows "Recruits sorted by: name (ascending)".
Test case: sort -n asc
Expected: All recruits are sorted by name in ascending order. Same result as sort.
Test case: sort -n
Expected: All recruits are sorted by name in ascending order. When sort order is omitted, it defaults to ascending. Same result as sort -n asc.
Test case: sort -n desc
Expected: All recruits are sorted by name in descending order (Z-A). Success message shows "Recruits sorted by: name (descending)".
Test case: sort -p asc
Expected: All recruits are sorted by phone number in ascending order. Recruits with missing phone numbers appear first.
Test case: sort -e desc
Expected: All recruits are sorted by email in descending order.
Test case: sort -a asc
Expected: All recruits are sorted by address in ascending order.
Sorting recruits by multiple fields
Prerequisites: Multiple recruits exist with some sharing the same name but different phone numbers.
Test case: sort -n asc -p desc
Expected: Recruits are first sorted by name in ascending order. For recruits with identical names, they are further sorted by phone number in descending order. Success message shows "Recruits sorted by: name (ascending), phone (descending)".
Test case: sort -n -p desc
Expected: Same as above. When sort order is omitted for -n, it defaults to ascending.
Test case: sort -n -p -e
Expected: Recruits are sorted with three levels of priority: first by name, then by phone, then by email (all ascending, since order is omitted for all fields).
Handling identical values during sorting
Prerequisites: Create multiple recruits with the exact same name (e.g., "John Doe").
Test case: sort -n asc
Expected: When all names are identical, the relative order of recruits is preserved from their state before sorting (stable sort behavior). The order is deterministic.
Note: If recruits have identical values for the primary sort field, their order is maintained unless a secondary sort criterion is specified.
Invalid sort commands
Test case: sort -x asc
Expected: Error message indicating invalid command format. No sorting occurs.
Test case: sort -n invalid
Expected: Error message indicating invalid command format. No sorting occurs.
Test case: sort -n -n asc
Expected: Error message indicating duplicate prefix. No sorting occurs.
1. Prerequisites: Ensure you start the application with fresh sample data. Then perform the following test cases sequentially.
2. Test case: `undo`<br>
Expected: an error message stating that there are no operations that can be undone.
3. Test case: `clear -confirm`<br>
Expected: all recruits are deleted.
4. Test case: `undo`<br>
Expected: deletion of all recruits are undone.
5. Test case: `redo`<br>
Expected: deletion of all recruits is performed again, all recruits are deleted.
6. Test case: `redo`<br>
Expected: an error message stating that there are no operations that can be redone.
Overwriting, appending to, deleting from and updating of primary attributes of a recruit
Prerequisites: Ensure you start the application with fresh sample data. Then perform the following test cases sequentially.
Test case: edit 1 n/Aylex Yo
Expected: success message stating that the name of the first recruit in the list has been changed from "Alex Yeoh" to "Aylex Yo".
Test case: edit 1 -ap p/99999999 e/alex@alex.com
Expected: success message stating that the phone number 99999999 and the email address alex@alex.com have been added to the first recruit's phone number and email address list respectively.
Test case: edit 1 -primary p/
Expected: error message stating that all specified attributes must not be empty
Test case: edit 1 -primary p/99999999
Expected: success message stating that the first recruit's primary phone number has been changed from 87438807 to 99999999.
Test case: edit 1 -rm p/99999999
Expected: success message stating that the number 99999999 has been removed from the first recruit's phone number.